Coord2Region

Turn MNI coordinates and atlas regions into actionable insights—labels, related studies, summaries, and optional images.

Meet Coord2Region

From raw neuroimaging coordinates to atlas‑level labels, study retrieval, AI summaries, and reproducible outputs. Build a configuration in the browser, then run it locally with the CLI — or start in the CLI and import the YAML here to keep everything in sync.

➡️ Open the Config Builder: [/Coord2Region/builder/](/Coord2Region/builder/)

What you can do

Getting started

  1. Install the Python package (pip install coord2region) and run python scripts/configure_coord2region.py once to capture API keys and atlas cache paths.
  2. Launch the builder from this site, choose coordinates or region names, and fill out the guided form.
  3. Copy the YAML or CLI command into your terminal – or download the YAML and import it later to continue editing.

[About](/Coord2Region/about/) · [Config Builder](/Coord2Region/builder/) · [Cloud Runner](/Coord2Region/cloud/) · Docs · GitHub

How it works

  1. Load coordinates or select atlas regions in the Builder.
  2. Choose providers and output options.
  3. Copy the generated YAML or CLI, then run locally.

Want details? See [About](/Coord2Region/about/) or the Docs.

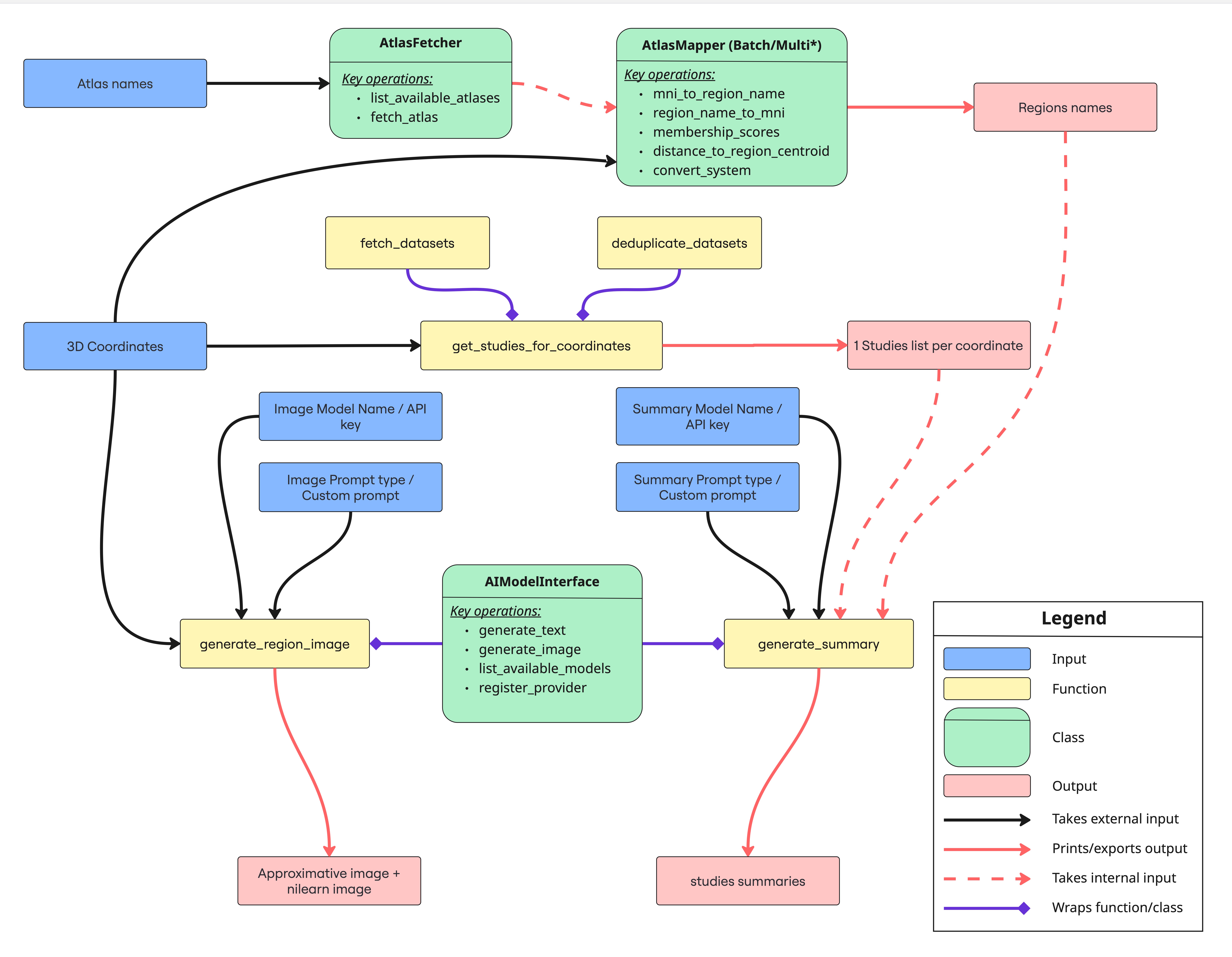
Coord2Region workflow overview
From coordinates to atlas labels, studies, summaries, and optional images.